剛剛,央視新聞發布了以下內容:

這意味著2017年9月20日改革委就修改《招標投標法》及《招標投標法實施條例》的征求意見稿,已經簽署,2017年12月28日起正式施行。

其中,最受大家關注的一點是:招標人可以直接確定中標人。該條修改前后對照如下:

修改之前,排名第一的中標候選人為中標人。
修改之后,招標人可以授權評委直接確定中標人,可以選擇第一中標候選人為中標人,也可以不選擇第一中標候選人為中標人。
所以,從2017年12月28日開始,你成為了第一中標候選人,千萬別著急去喝酒慶祝,業主可以不選擇你做為中標人。
以后做項目,客戶關系又回到了第一位,那些想低價沖標,不做工作直接來投標的,中標會越來越艱難。
在IT系統集成這類公司中,有一些公司是基本上沒有銷售,不做用戶關系的,他們因為有較好的資質,所以遇到有政府項目掛網了,就去報名投標。對于一些大型項目,就等著背后操作項目的公司來招安,談得籠,就拿走幾十萬的招安費,談不籠的,就直接沖標。
這種公司一年投十幾個項目,不小心中幾個就夠養活公司,不中的,拿些陪標費,整點零花錢。
只不過,這些公司從2017年12月28日開始,日子不會那么好過了!
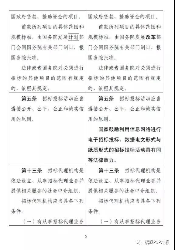
以下是《招投標法》和《招投標實施條例》修改前后對照表,請大家轉發保存:







